Comment faire un filetage sur SolidWorks pas à pas
Créer un filetage sur SolidWorks est une opération courante mais souvent mal comprise.
Entre le filetage cosmétique, léger et rapide à afficher, et le filetage réel, indispensable pour l’impression 3D ou l’usinage, le choix dépend surtout de votre objectif.
Ce guide One Learn vous explique comment réaliser ces deux types de filetage, étape par étape, tout en évitant les erreurs fréquentes.

Pourquoi SolidWorks propose deux types de filetage ?
Dans SolidWorks, il existe deux façons de représenter un filetage :
Le filetage cosmétique
Il s’agit d’une simple représentation visuelle.
Le logiciel affiche des hachures pour indiquer la présence d’un filet, sans créer de géométrie en spirale.
C’est la méthode la plus légère pour la machine : idéale pour les dessins techniques, les rendus et les assemblages complexes.
Le filetage réel
Ce modèle crée une spirale géométrique réelle, obtenue à partir d’une hélice et d’un balayage.
Il permet l’usinage, la simulation ou l’impression 3D.
En revanche, il alourdit le fichier et demande plus de rigueur dans la conception.
À cela s’ajoute l’Assistant de perçage / taraudage, qui permet de générer des trous filetés normalisés en quelques clics.
{{cta-formation}}
Les principales méthodes pour créer un filetage dans SolidWorks
1. Créer un filetage cosmétique
- Créez un cylindre au diamètre nominal.
- Ouvrez l’onglet Fonctions → Filetage.
- Sélectionnez la surface cylindrique à fileter.
- Choisissez le type (métrique, UNC, etc.), le pas, la profondeur et le sens.
- Validez : SolidWorks applique automatiquement un motif hachuré sur la surface.
Ce type de filetage SolidWorks est suffisant pour la plupart des documentations et des rendus visuels.
Avantage : rapidité et légèreté du fichier.
Limite : le filetage n’existe pas réellement dans la géométrie ; il n’est donc pas utilisable pour l’usinage.
2. Créer un filetage réel (hélice + balayage)
Pour obtenir une géométrie réelle exploitable, SolidWorks combine deux fonctions : la courbe hélicoïdale et le balayage d’un profil de filet.
- Commencez par un cylindre au diamètre extérieur du filetage.
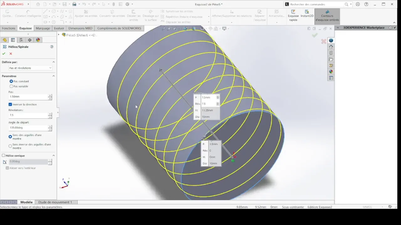
- Sur la face du cylindre, créez une hélice via Esquisse → Courbe → Hélicoïdale et spirale.
Définissez le diamètre de base, le pas, le nombre de révolutions ou la longueur totale. - Créez un plan perpendiculaire à l’extrémité de l’hélice.
- Dans ce plan, esquissez le profil du filet (triangle ISO, trapèze, rectangle, selon la norme).
- Utilisez la fonction Enlèvement de matière par balayage et sélectionnez :
- le profil du filet ;
- l’hélice comme trajectoire.
- Validez : le filetage réel SolidWorks est généré.
Ce procédé produit une spirale exacte, parfaite pour l’usinage ou l’impression 3D.

3. Utiliser l’Assistant de perçage pour les taraudages
Pour des perçages filetés rapides et normés :
- Allez dans Fonctions → Assistant de perçage.
- Sélectionnez Taraudage.
- Choisissez la norme (ISO, UNC…), le diamètre et la profondeur.
- Positionnez et validez.
Cette méthode crée un filetage cosmétique conforme aux standards industriels, idéal pour la conception mécanique.
{{cta-guide-formation}}
Étapes détaillées pour un filetage réel sur SolidWorks
- Créez une nouvelle pièce et un cylindre de base au bon diamètre.
- Générez l’hélice : ajustez le pas, le diamètre et le nombre de tours selon vos besoins.
- Créez un plan perpendiculaire à l’extrémité de l’hélice.
- Esquissez le profil du filet en respectant les dimensions de la norme (ISO, métrique, etc.).
- Appliquez la fonction Balayage pour générer le filetage réel.
Une fois validée, la spirale apparaît : vous venez de créer un filetage réaliste et usinable sur SolidWorks.

Vérifier et ajuster votre filetage
Avant de finaliser, contrôlez toujours :
- L’ajustement dans un assemblage : testez le vissage virtuel.
- Les interférences entre pièces filetées.
- Le pas et la profondeur selon les normes.
Pour l’impression 3D ou l’usinage, privilégiez le filetage réel.
Pour un simple rendu ou une documentation technique, le filetage cosmétique suffit et allège votre fichier.
{{livre-blanc}}
Conseils pratiques pour réussir vos filetages SolidWorks
- Vérifiez que le profil du filet est bien perpendiculaire à l’hélice.
- Contrôlez les diamètres de base et nominaux selon la norme utilisée.
- Évitez les pas trop petits sur de longues hélices : cela peut ralentir ou bloquer le calcul.
- Pour des projets complexes, utilisez des sous-pièces dédiées au filetage.
- En cas de doute, comparez avec un modèle normé ISO ou DIN.
Erreurs fréquentes et solutions

En résumé de cet article
Le filetage SolidWorks peut être visuel ou réel selon vos besoins.
Pour les projets industriels ou d’impression 3D, optez pour le filetage réel (hélice + balayage).
Pour la documentation ou les rendus, un filetage cosmétique suffit.
Apprendre à alterner ces deux méthodes est une compétence essentielle pour gagner du temps et produire des modèles 3D précis.
Combien de temps faut-il pour maîtriser le filetage sur SolidWorks ?
Avec un peu de pratique, quelques heures suffisent pour comprendre le principe.
Pour être autonome sur la création de filetages complexes, comptez environ une dizaine d’heures d’exercices encadrés, le temps de manipuler les paramètres et de comprendre les normes.
Si vous souhaitez aller plus loin, la formation Solidworks vous permettra de maîtriser l'ensemble des fonctionnalités du logiciel.
.jpg)





