Ce tutoriel explique pas à pas comment modéliser un engrenage sur SolidWorks, depuis les paramètres essentiels jusqu’aux différentes méthodes disponibles selon vos besoins (manuelle, Toolbox ou avancée).
Paramètres essentiels à connaître avant de commencer
Avant de dessiner le premier cercle, il est important de définir les paramètres fondamentaux d’un engrenage.
- Module : taille caractéristique des dents. Il relie le diamètre primitif au nombre de dents.
- Nombre de dents : détermine le diamètre de l’engrenage et son rapport de transmission.
- Angle de pression : généralement de 20° pour les engrenages conformes à la norme ISO.
- Diamètre primitif : cercle théorique où se fait le contact entre les dents.
- Épaisseur : largeur totale de l’engrenage, définie lors de l’extrusion.
💡 Ces paramètres garantissent un engrènement fluide et une géométrie conforme aux standards mécaniques.
{{cta-formation}}
Méthode manuelle : créer un engrenage pas à pas dans Solidworks
Cette approche consiste à modéliser un engrenage à partir d’une esquisse.
Elle est idéale si la Toolbox n’est pas installée ou si vous souhaitez obtenir un engrenage personnalisé.
1. Créer le cercle de base
- Ouvrir un nouveau document pièce.
- Sélectionner un plan (souvent le plan de face).
- Dessiner un cercle correspondant au diamètre primitif ou diamètre extérieur souhaité (ex. 200 mm).

2. Définir l’épaisseur de la pièce
- Utiliser la fonction Bossage/Base extrudé.
- Donner une épaisseur adaptée à l’arbre ou à la transmission (par ex. 10 à 20 mm).

3. Dessiner le profil d’une dent
- Créer une nouvelle esquisse sur la face du disque.
- Tracer le profil d’une dent à l’aide des outils Ligne, Arc ou Rectangle.
- Esquisser la forme à retirer (le creux entre deux dents).
- Respecter les normes de denture et les cotes du module pour éviter les interférences.

4. Enlever la matière (Coupe extrudée)
- Utiliser la fonction Coupe extrudée pour retirer la matière correspondant au creux de la dent.
- Cette opération crée la première forme d’engrènement.

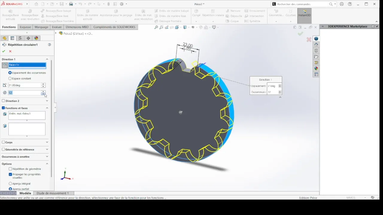
5. Répéter la dent sur tout le pourtour
- Sélectionner l’axe central de la pièce.
- Aller dans Fonctions → Répétition circulaire.
- Indiquer le nombre de dents souhaité.
- Ajuster l’angle total (360°) et vérifier la répartition homogène des dents.

6. Valider le motif et obtenir l'engrenage brut
- Valider la fonction pour générer l’engrenage complet.
- Le modèle obtenu peut ensuite être affiné ou intégré dans un assemblage.

Étapes d’affinage et finitions
Une fois la géométrie principale créée, il est recommandé d’ajouter plusieurs détails :
- Perçages de fixation : trous, alésages ou filetages selon le montage prévu.
- Clavettes ou mortaises : pour l’assemblage sur un arbre.
- Chanfreins et congés : afin d’éliminer les arêtes vives et d’améliorer la résistance mécanique.
- Contrôle de l’engrènement : à l’aide des outils Mouvement ou Assemblage pour vérifier la transmission correcte du couple.
💡 Une simulation d’assemblage permet de visualiser le contact entre dents et de valider les ajustements.
{{cta-guide-formation}}
Autres méthodes pour créer un engrenage sur Solidworks
Méthode 1 : avec la Toolbox (rapide et automatique)
Disponible dans SolidWorks Professional ou Premium.
- Activer Outils → Compléments → Toolbox.
- Ouvrir Conception de pièces mécaniques → Engrenages ISO/ANSI.
- Sélectionner le type d’engrenage (droit, conique, hélicoïdal…).
- Définir les paramètres : module, nombre de dents, largeur, angle de pression.
- Insérer la pièce générée et l’ajuster à votre assemblage.
C’est la solution la plus rapide pour obtenir un engrenage normalisé et fonctionnel.
{{cta-formation}}
Méthode 2 : via une courbe involute (avancée)
Pour des engrenages nécessitant une précision maximale :
- Tracer la courbe d’involute à l’aide de Courbe pilotée par équation.
- Créer une dent à partir de cette courbe.
- Répéter la denture par motif circulaire.
- Extruder pour générer la pièce.
Cette méthode garantit un profil d’engrenage exact, idéal pour des simulations mécaniques ou des projets industriels.
Bonnes pratiques à retenir pour créer un engrenage
- Définir le module et le nombre de dents avant toute esquisse.
- Vérifier l’interférence entre les dents après répétition.
- Se référer aux normes ISO ou ANSI pour les dimensions et tolérances.
- Ajouter des chanfreins pour réduire les contraintes mécaniques.
- Tester l’engrenage dans un assemblage animé pour valider la transmission.
{{livre-blanc}}
Pour aller plus loin avec Solidworks
Créer un engrenage est un excellent exercice pour comprendre la modélisation mécanique paramétrique.
Mais SolidWorks va bien plus loin : conception d’assemblages complexes, simulations, mises en plan, automatisations…
👉 Pour apprendre à maîtriser toutes ces fonctionnalités et concevoir des pièces mécaniques professionnelles, découvrez notre formation Solidworks complète.
Vous y apprendrez à modéliser, assembler et simuler vos projets avec méthode.
.jpg)






